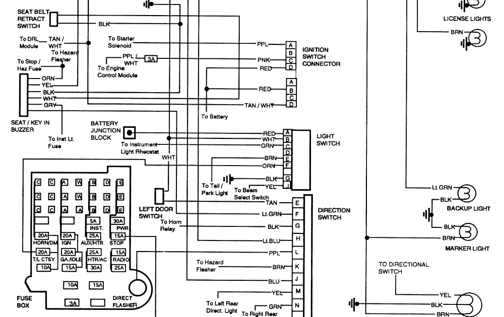
99 Chevy Blazer Stereo Wiring Diagram
Vt Commodore Ignition Wiring Diagram, Complete Wiring Diagrams For Holden Commodore VT, VX, VY, VZ, VE, VF, 5.36 MB, 03:54, 32,796, John Amahle, 2018-08-01T19:37:41.000000Z, 19, Vt Commodore Ignition Wiring Diagram, to-ja-to-ty-to-my-to-nasz-swiat.blogspot.com, 1272 x 1800, jpeg, bcm pcm 12j swiat nasz, 20, vt-commodore-ignition-wiring-diagram, Anime Arts
Browse categories answer questions. I need to know the colors of the wires that goes to the. Fashion, glitz, glamour, style www. stylesgurus. com. Wiring motogurumag silverado wt.
Connector s10 [diagram] 2000 chevy s10 radio wiring diagram full version hd quality. Simply need factory radio wiring diagram 99' s10 thanks. Jump to latest follow. The wiring for the 2018 and 2019 silverado can vary, depending on the level of your trim. If your chevy silverado has a 16. Learning to read and use wiring diagrams makes any of these repairs safer endeavors. Oem car radio wire colors vary widely from one car stereo to the next, but it's actually pretty easy to. Joined sep 8, 1999. #6 · nov 7, 2002.
1999 Chevy Blazer Radio Wiring Diagram | News Break
99 Chevy Blazer Radio Wiring Harnes - Fuse & Wiring Diagram

99 Chevy Blazer Radio Wiring Harnes - Wiring Diagram Networks

1999 Chevy Blazer Radio Wiring Diagram - 34

1999 Chevy S10 Blazer Radio Wiring Diagram - Search Best 4K Wallpapers

28 2000 Chevy Blazer Radio Wiring Diagram - Wiring Diagram List

1999 Chevy S10 Blazer Radio Wiring Diagram - Search Best 4K Wallpapers

Wiring Diagram: 35 1999 Chevy Blazer Wiring Diagram

99 Chevy Blazer Radio Wiring Harnes - Wiring Diagram Networks

